当前位置:首页 >> 新闻中心 >>  医院要闻
谷城民安医院医美科:让每一处伤口,都被“温柔以愈”
时间:2026-03-01 11:04:39 点击:

生活中,磕碰、划伤在所难免。无论是孩子活泼好动时的意外磕碰,还是日常生活中不慎造成的切割伤,当伤口出现在面部、四肢等显眼位置时,我们除了关心“伤口能不能长好”,更担心的是“会不会留下难看的疤痕”?传统的普通缝合,虽然能快速闭合伤口,但往往因为使用“粗针大线”和单层拉拢的方式,愈合后容易留下像“蜈蚣脚”一样明显的线性瘢痕,甚至出现凹陷或台阶状畸形,影响外观,尤其是对于爱美的年轻人和皮肤娇嫩的儿童,这可能成为长久的遗憾。

一、什么是美容缝合?

美容缝合,不仅仅是“缝伤口”,更是一门“减张+美学”的精细修复艺术。它引入整形外科的理念,目标是在保证伤口愈合的基础上,最大限度地减少瘢痕的形成,让愈合后的皮肤恢复平整、自然。在谷城民安医院,我们的专业团队采用分层减张缝合技术。简单来说,就是先在伤口深部使用可吸收线进行严密缝合,消除皮肤深层的张力(这是防止疤痕变宽的关键);然后再用比头发丝还细的高品质缝线,对皮肤表层进行精准对位缝合。


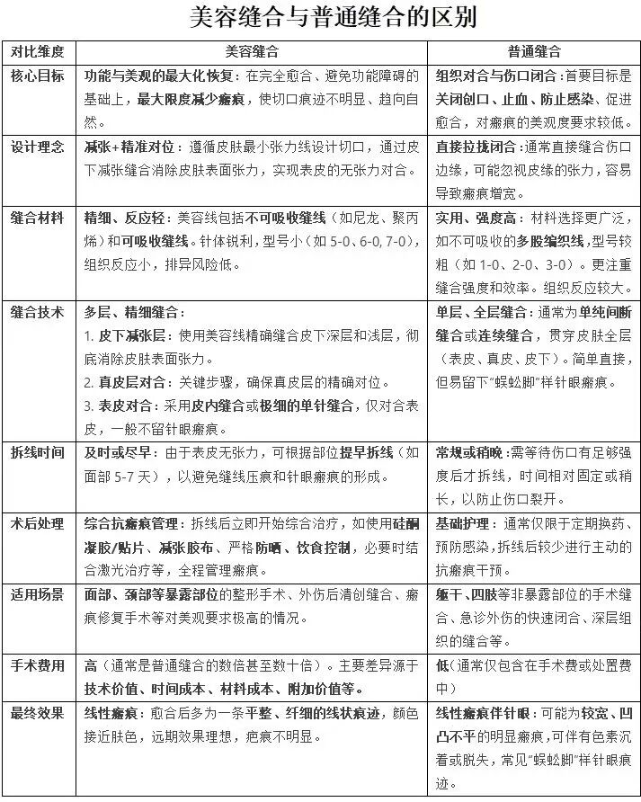
二、普通缝合VS美容缝合,差距在哪里?

✅️一句话总结:美容缝合 = 减张技术(深部)+ 精准对位(解剖层次)+ 微创材料(表皮)+ 美学管理(术后抗疤);

而普通缝合重在功能闭合,美学非首要考量。

⚠️ 注:是否适用美容缝合需由医生评估伤口性质(如感染、缺损程度、时间窗等),并非所有伤口都适合即刻美容缝合。

三、谷城民安医院,守护您的每一寸肌肤

1.适用人群与场景:

- 意外外伤:面部、四肢等暴露部位的切割伤、挫裂伤。

- 体表肿物:色素痣、脂肪瘤、皮脂腺囊肿等切除后的美观缝合。

- 特殊需求:对术后外观有较高要求的患者。

2.我们的承诺:

- 专业团队:由经验丰富的外科医师操作,具备精细的解剖对位能力。

- 精准设计:根据伤口位置、深度及皮肤纹理,定制个性化缝合方案。

- 术后管理:提供专业的瘢痕预防指导,确保愈合效果更佳。

四、温馨提醒

- 黄金时间:外伤后的美容缝合,建议在伤后6-8小时内进行。一旦发生创伤,请尽快前往具备美容缝合条件的医疗机构就诊,由专业医生评估处理。

- 理性认知:伤口一旦形成,采用任何方法都不可能达到所谓“不留疤”的结果,美容缝合只能尽量减轻瘢痕的形成。创伤组织愈合的过程本身就是瘢痕形成的过程,采用整形美容技术处理伤口,实际上就是为了使形成的瘢痕不明显,达到美观度较大改善的效果。

五、结语:

美丽不仅仅是外表,更是健康和自信的体现。如果您对美容缝合有更多的疑问或需求,不妨咨询专业的整形外科医生,了解更多关于伤口愈合的知识,让每一次创伤,都能被温柔以愈。

谷城民安医院医美科,用专业与匠心,守护您的每一寸肌肤。

声明:部分图文资料来源于网络。


上一篇:新春慰问暖人心 坚守一线显担当——谷城民安医院彭院长、姚院长看望慰问春节在岗医护人员

下一篇:医德医风:铸就民安医院的生命之魂